Translate this page into:
The promoting role of protein arginine methyltransferase 1 in cervical cancer: Mechanisms of angiogenesis and immune evasion

*Corresponding author: Yanmei Hou, Department of Gynecology, Jinan Maternity and Child Care Hospital Affiliated to Shandong First Medical University, Jinan, China. houym75@126.com
-
Received: ,
Accepted: ,
How to cite this article: Wang X, Zheng X, Fang Y, Zheng T, Zhang J, Li Z, et al. The promoting role of protein arginine methyltransferase 1 in cervical cancer: Mechanisms of angiogenesis and immune evasion. CytoJournal. 2025;22:104. doi: 10.25259/Cytojournal_106_2025
Abstract
Objective:
Cervical cancer (CC) is a leading factor in cancer-associated mortality among women worldwide. Protein arginine methyltransferase 1 (PRMT1) is involved in tumor growth, metastasis, and immune regulation in various types of cancer. However, the specific role of PRMT1 in CC remains unclear. This study aims to assess the expression pattern of PRMT1 in CC and its effects on tumor growth, angiogenesis, immune response, and metastasis.
Material and Methods:
We used quantitative reverse-transcription polymerase chain reaction and Western blot to detect the expression of PRMT1 in mouse tumor tissues and normal cervical tissues and the differential expression of PRMT1 in human cervical epithelial cells (HCerEpiC) and CC cell lines (HeLa). An ectopic CC mouse model was established and treated with anti-PRMT1 antibody or PRMT1 recombinant protein to evaluate PRMT1 expression in tumor tissues, tumor volume, weight, and histological changes. Transwell and tube formation assays were performed to assess the effects of PRMT1 on CC cell migration, invasion, and endothelial cell tube formation. The regulation of the cGAS-STING (cyclic GMP–AMP synthase–stimulator of interferon genes) signaling pathway in HeLa cells by PRMT1 was also investigated using PicoGreen staining and Western blot analysis.
Results:
The expression of PRMT1 was noticeably higher in tumor tissues than in normal tissues (P < 0.001) as well as in HeLa than in HCerEpiC (P < 0.001). In the mouse model, anti-PRMT1 treatment significantly inhibited tumor growth and reduced PRMT1 expression (P < 0.001). Treatment with PRMT1 recombinant protein promoted tumor growth and increased PRMT1 expression (P < 0.001). Histological analysis revealed that anti-PRMT1 treatment led to tumor cell shrinkage, nuclear condensation, and tissue necrosis, whereas PRMT1 recombinant protein treatment promoted cell proliferation and nuclear enlargement. Moreover, anti-PRMT1 treatment suppressed the expression of angiogenesis-related markers (a-smooth muscle actin, Cluster of differentiation 31, and glucose transporter 1) and significantly increased CD8+ immune cell infiltration, while PRMT1 recombinant protein enhanced angiogenesis and inhibited CD8 expression (P < 0.001). Knockdown of PRMT1 (Sh-PRMT1) significantly inhibited HeLa cell migration and invasion, while overexpression of PRMT1 (Ov-PRMT1) significantly promoted these processes (P < 0.001). Tube formation assays showed that Sh-PRMT1 treatment suppressed tube formation in human umbilical vein endothelial cells, whereas Ov-PRMT1 increased the number of formed tubes (P < 0.001). Finally, Sh-PRMT1 treatment significantly increased the activation of the cGAS-STING signaling pathway, while Ov-PRMT1 suppressed its activity (P < 0.001).
Conclusion:
PRMT1 promotes CC progression by enhancing tumor growth, angiogenesis, and immune evasion, partly by regulating the cGAS-STING pathway. Hence, it may serve as a potential therapeutic target.
Keywords
Angiogenesis
Cervical cancer
Immune evasion
Protein arginine methyltransferase 1
INTRODUCTION
As a major malignant tumor affecting women’s health, cervical cancer (CC) accounts for over 600,000 new diagnoses and 300,000 deaths worldwide every year. The incidence and mortality rates of CC remain particularly high in developing countries and regions.[1-5] Although public health strategies such as CC screening have led to some progress in prevention, treatment of diagnosed patients, particularly those with advanced, recurrent, or metastatic CC, continues to be a critical issue.[6-8] Traditional approaches such as surgery, radiotherapy, and chemotherapy can slow disease progression to some extent, but their effectiveness is limited, recurrence rates are high, and the 5-year survival rate remains low.[9,10] During the last few years, the emergence of immunotherapy has provided a new therapeutic avenue for CC.[11] However, its efficacy is limited by the complex regulation of the tumor immune microenvironment and immune evasion mechanisms.[12] Hence, novel molecular targets must be identified to improve therapy effectiveness and prognosis in CC.
Protein arginine methyltransferase 1 (PRMT1) is a predominant type I methyltransferase in mammalian cells and is responsible for more than 85% of cellular asymmetric dimethylarginine modifications.[13] It plays a key role in modulating diverse cellular processes through post-translational methylation of histone and non-histone proteins. PRMT1 has been implicated in a variety of biological functions, including transcriptional regulation, messenger RNA (mRNA) splicing, DNA damage response, cell cycle progression, and signal transduction.[14]
Emerging evidence suggests that PRMT1 acts as an oncogene in multiple cancer types. Overexpression of PRMT1 has been reported in breast cancer, lung cancer, hepatocellular carcinoma, and colorectal cancer, where it promotes tumor cell proliferation and resistance to therapy.[15-17] Mechanistically, PRMT1 enhances oncogenic signaling pathways such as phosphatidylinositol 3-kinase/Protein kinase B, Wnt/nt/t/KTidylino nuclear factor-kappa B, and regulates the expression of genes involved in epithelialmesenchymal transition (EMT), angiogenesis, and immune modulation.[18-20] Furthermore, PRMT1 modulates the tumor microenvironment by affecting cytokine expression and immune cell recruitment, thereby contributing to tumor immune evasion.
Although the oncogenic roles of PRMT1 have been well characterized in several cancers, its expression pattern, functional relevance, and mechanistic contribution in CC remain poorly understood. In particular, the relationship between PRMT1 and innate immune signaling pathways, such as cGAS-STING, has not been fully explored in the context of CC. Given the increasing interest in targeting PRMTs as potential cancer therapeutics, a deep understanding of the role of PRMT1 in CC progression and immune regulation is of high translational relevance.
In recent years, increasing attention has been given to how tumor cells achieve immune evasion by regulating innate immune pathways. The cGAS-STING (cyclic GMP-AMP synthase-stimulator of interferon genes) signaling pathway, a key component of the cytosolic double-stranded DNA (dsDNA) sensing system, plays a central role in mediating antiviral and anti-tumor immune responses.[21-22] After sensing cytosolic dsDNA, cGAS synthesizes cGAMP, which activates STING and initiates the TBK1-IRF3 (TANK-binding kinase 1 – Interferon Regulatory Factor 3) signaling cascade, ultimately inducing the production of type I interferons and pro-inflammatory cytokines.[23]
Increasing evidence suggests that tumor cells evade host immune surveillance and establish an immunosuppressive microenvironment by inhibiting the activation of the cGAS-STING pathway.[24] Therefore, targeting the regulation of the cGAS-STING pathway is considered a potential strategy to improve the response rate of tumor immunotherapy. However, whether PRMT1 is involved in the regulation of this pathway and plays a role in shaping the immune microenvironment of CC remains unclear.
This study systematically evaluated the expression characteristics of PRMT1 in CC tissues and cells. Through in vitro cell models and in vivo xenograft mouse models, we extensively explored the functional roles of PRMT1 in CC cell proliferation, migration, angiogenesis, immune response, and other aspects. This study focused on the regulatory effects of PRMT1 on the cGAS-STING pathway, revealing its potential role in the immune evasion mechanisms of CC. Our research not only enriches the understanding of the functions of PRMT1 but also provides a theoretical basis for developing new therapeutic strategies targeting PRMT1 in CC, especially in the context of the growing emphasis on tumor immunotherapy.
MATERIAL AND METHODS
Animal experiments
Female BALB/c mice (n = 18; age: 6–8 weeks; weight: 25 ± 2 g) were sourced from BesTest (Zhuhai, China). U14 cells (SNL-591, SUNCELL, Wuhan, China) were expanded to the exponential growth phase and adjusted to a final concentration of 1 × 107 cells per milliliter. A 100 μL suspension of U14 cells was slowly injected subcutaneously into the right axilla of each mouse to establish a CC xenograft model. Mice that were successfully injected with cancer cells were randomly divided using a random number table into three groups: Model group, PRMT1 antibody group (ab190892, Abcam, Cambridge, UK), and PRMT1 recombinant protein (ab216183, Abcam) group. When the tumor volume reached approximately 100 mm3, mice in the treatment groups received intraperitoneal injections of PRMT1 antibody (10 μg/kg) or PRMT1 recombinant protein (10 μg/kg) every other day. Mice in the model group were injected daily with an equal volume of normal saline. The experiment lasted for 3 weeks. At the end of the experiment, mice were euthanized by intraperitoneal injection of 3% pentobarbital sodium (110 mg/kg) (57-33-0, Sigma-Aldrich, Saint Louis, Missouri, USA). Tumor samples were collected for analysis. All mice were housed in a specific pathogen-free facility under controlled environmental conditions: Temperature of 22 ± 2°C, relative humidity of 50– relative humid light/dark cycle. Animals had free access to standard rodent chow and autoclaved water. The study has been approved by the Jinan Maternity and Child Care Hospital Affiliated to Shandong First Medical University (approval No. KY R-25-017) (date: 2025.06.16).
Cell culture
Human HeLa (SNL-062), mouse HeLa (U14) (SNL-591), human cervical epithelial cells (HCerEpiC) (SNP-H088), and human umbilical vein endothelial cells (HUVECs) (SNL-503) were purchased from SUNCELL (Wuhan, China). The cells were cultured in RPMI-1640 medium (PYG0049, Boster, Wuhan, China) containing 10% fetal bovine serum (PYG0109-500, Boster, Wuhan, China) and 1% penicillin-streptomycin (PYG0016, Boster, Wuhan, China). Both cell types were maintained in a 37°C incubator (CB160, Binder, Tuttlingen, Germany) with 5% CO2. The cells were authenticated by short tandem repeat (STR) profiling and tested negative for Mycoplasma.
Cells co-culture
The indirect co-culture of HeLa cells and HUVECs was performed using a Transwell system (3401, Corning, Corning, New York, USA). HUVECs were first seeded in the lower chambers of six-well plates at a concentration of about 1 × 105 cells per well and cultured in EGM-2 medium or another medium suitable for HUVECs until cell adherence. HeLa cells were seeded in the upper inserts of Transwell chambers at a concentration of about 1 × 105 cells per well. After both cell types had adhered, indirect co-culture was initiated. During co-culture, the two cell types exchange soluble factors through the Transwell membrane without direct contact. The co-culture period lasted for 48 h.
Cell transfection
Log-phase cells were inoculated into six-well culture plates to achieve approximately 80% confluence at the time of transfection. Ov-NC, Ov-PRMT1 (sense: CGAGTGTTCCAGTATCTCTGATTATGCGGTGAAGAT CGTCAAAGCCAACAAGTTAGACCACGTGGTG ACCATCATCAAGGGGAAGGTGGAGGAGGTG GAGCTCCCAGTGGAGAAGGTGGACATCATCA T C A G C G A G T G G A T G G G C TA C T G C C T CTTC TACGAGTCCATGCTCAACACCGTGCTCTATGCC CGGGACAAGTGGCTGGCGCCCGATGGCCTCAT C T T C C C A G A C C G G G C C A C G C T G TAT G TGACGGCCATCGAGGACCGGCAGTACAAAGACTACA AGATCCACTGGTGGGAGAACGTGTATGGCTTCG ACATGTCTTGCATCAAAGATGTGGCCAT TA AG G AG CCCC TAG TG G ATG TCG TG G A CCCCAAACAGCTGGTCACCAACGCCTGCCTC A T A A A G G A G G T G G A C A T C T A T A C C G TCAAGGTGGAAGACCTGACCTTCACCTCCCC G T T C T G C C T G C A A G T G A A G C G G A AT GACTACGTGCACGCCCTGGTGGCCTACTTCAACA TCGAGTTCACACGCTGCCACAA), sh-NC (sense: TTCTCCGAACGTGTCACGT), and sh-PRMT1 (1) (sense: TTGACTCCTACGCACACTTTG), sh-PRMT1 (2) (sense: CCGGCAGTACAAAGACTACAA), sh-PRMT1 (3) (sense: GCAAGTGAAGCGGAATGACTA). Overexpression and shRNA constructs targeting PRMT1, together with their respective negative controls, were obtained from Sangon Biotech (Shanghai, China). Transfection was carried out with Lipofectamine 3,000 (L3000015, Invitrogen, Waltham, Massachusetts, USA). For each well, 2.5 μg of plasmid DNA was mixed with Lipofectamine 3,000. The transfection complex was added to the cells and incubated for 6 h. On the following day, fresh medium was replaced, and transfection efficiency was validated by quantitative reverse transcription polymerase chain reaction (qRT-PCR) after 48 h.
qRT-PCR
Total RNA was first extracted using TRIzol (15596026, Invitrogen, Waltham, Massachusetts, USA). After assessing purity, reverse transcription was performed to synthesize cDNA (D7168S, Beyotime, Shanghai, China). Real-time PCR amplification was conducted using the SYBR Green method (D7260, Beyotime, Shanghai, China). The reaction system included primers, cDNA template, and Master Mix, along with technical duplicates and a negative control. The amplification conditions were as follows: An initial denaturation at 95°C, followed by 40 cycles (95°C for 5 s, 60°C for 30 s). A melt curve analysis was then performed. Results were calculated using the 2-ΔΔCt method for relative expression, with Glyceraldehyde-3-phosphate dehydrogenase (GAPDH) as the reference gene. The primer sequences used in this study are listed in Table 1.
| Prime name | Prime sequences (5’-3’) |
|---|---|
| Mus-PRMT1-F | TGACTCCTATGCCCACTTT |
| Mus-PRMT1-R | GGAACACTCAATCCCAATAA |
| hum-PRMT1-F | AGGCGGAAAGCAGTGAGA |
| hum-PRMT1-R | GGAGTTGCGGTAAGTGAGG |
| Mus-GAPDH-F | TGTCTCCTGCGACTTCAACA |
| Mus-GAPDH-R | GGTGGTCCAGGGTTTCTTACT |
| hum-GAPDH-F | GTGGATATTGTTGCCATCAATGACC |
| hum-GAPDH-R | GCCCCAGCCTTCTTCATGGTGGT |
GAPDH: Glyceraldehyde-3-phosphate dehydrogenase, A: Adenine, T: Thymine, G: Guanine, C: Cytosine
Western blot
Proteins were extracted using radio-immunoprecipitation assay (RIPA) lysis buffer (R0010, Solarbio, Beijing, China), and their concentration was determined before mixing with loading buffer. The samples were boiled at 95°C for 5 min and subjected to Sodium Dodecyl Sulfate-Polyacrylamide Gel Electrophoresis. After transferring the proteins onto a Polyvinylidene Fluoride (PVDF) membrane (IPVH00010, Solarbio, Beijing, China), the membrane was blocked with 5% non-fat milk for 1 h, followed by overnight incubation with the primary antibody (PRMT1 (1:1000, ab190892), p-STING (1:1000, ab318181), STING (1:1000, ab288157), p-TBK1(1:1000, PA5-105919, Invitrogen, Waltham, Massachusetts, USA), TBK1 (1:1000, MA1-20344, Invitrogen, Waltham, Massachusetts, USA), p-IRF3 (1:1000, MA5-14947, Invitrogen, Waltham, Massachusetts, USA), IRF3 (1:1000, ab68481, Invitrogen, Waltham, Massachusetts, USA), and GAPDH (1:1000, ab8245)) at 4°C. On the following day, the membrane was incubated with horseradish peroxidase (HRP)-conjugated secondary antibody (1:1000, ab6721) at room temperature for 1 h. After washing the membrane, ECL chemiluminescent substrate (PE0010, Solarbio, Beijing, China) was applied. Bands were detected using a gel imaging system (ChemiDoc XRS+, Bio-Ra, Hercules, California, USA). The relative expression of the target protein was analyzed using ImageJ (version Fiji, National Institutes of Health [NIH], Bethesda, Maryland, USA), with GAPDH as the reference gene.
Hematoxylin and eosin staining
The paraffin sections were deparaffinized sequentially with xylene and graded ethanol until they reached water. The sections were stained with hematoxylin (G1120, Solarbio, Beijiing, China) for 5–10 min, washed with running water, and blued with ammonia water. After another wash, the sections were stained with eosin for 1–3 min. The stained sections were dehydrated through graded ethanol, cleared with xylene, and mounted with neutral balsam, covered with a coverslip, and allowed to air dry for storage. The slides were then observed and photographed under an optical microscope (CX23, Olympus, Tokyo, Japan).
Immunohistochemistry
The paraffin sections were baked at 60°C for 30 min and deparaffinized using xylene and graded ethanol until reaching water. Antigen retrieval was performed using citrate buffer (pH 6.0) at high temperature, and endogenous peroxidase activity was blocked with 3% hydrogen peroxide for 10 min. After washing with phosphate-buffered saline (PBS), 5% normal goat serum was applied to block non-specific binding sites. The sections were then incubated overnight at 4°C with the primary antibody (a-smooth muscle actin [a-SMA] [1:1000, ab5694, Abcam], Cluster of differentiation 31 [CD31] [1:1000, ab28364, Abcam], glucose transporter 1 [GLUT1] [ab115730], and CD8 [1:1000, ab217344, Abcam]). On the following day, after reaching room temperature and washing, HRP-conjugated secondary antibody (1:1000, ab6721, Abcam) was added to the section and incubated at room temperature for 30–60 min. After washing with PBS, DAB chromogen was applied, and the reaction was stopped once the target area showed a brown-yellow color. Finally, the sections were counterstained with hematoxylin, dehydrated, cleared, and mounted. The stained sections were observed under a microscope (CX23, Olympus, Tokyo, Japan) to evaluate the localization and expression intensity of the target protein.
CCK-8 assay
Cells were plated into a 96-well plate at a density ranging from 5,000 to 10,000 cells per well. After attachment, the cells were treated according to the experimental design and incubated for 24 h. Each well was added with 10 μL of CCK-8 reagent (CA1210, Solarbio, Beijing, China), gently mixed, and incubated for 1–4 h (typically 2 h). Absorbance (OD value) of each well was recorded at 450 nm using a microplate reader (ELx800, Agilent, Santa Clara, California, USA). Changes in cell viability were calculated based on OD values.
Transwell assay
Cells were cultured to their exponential growth phase. Transwell membranes (3401, Corning, Corning, New York, USA) were prepared, and Matrigel (M8370, Solarbio, Beijing, China) was applied to the membrane if measuring cell invasion to simulate the extracellular matrix environment. The cell suspension was seeded into the upper chamber and added with serum-free medium. Complete medium containing serum was added to the lower chamber as the chemoattractant. The Transwell plate was incubated at 37°C with 5% CO2 for 24–48 h and fixed with 4% paraformaldehyde. After crystal violet staining, cells that migrated or invaded were observed and counted under a microscope (CX23, Olympus, Tokyo, Japan).
Tube formation assay
Matrigel was pre-chilled and evenly coated on the bottom of a 96-well plate, with 100 μL added to each well. The plate was placed in an incubator with 5% CO2 at 37°C for 30 min to allow gel solidification. Endothelial cells (approximately 3 × 104 cells) were seeded onto the solidified Matrigel and supplemented with an appropriate amount of culture medium. Various treatment factors (such as drugs or antibodies) were added according to experimental requirements. The 96-well plate was then incubated for an additional 6 h at 37°C in a 5% CO2 incubator to allow tube formation. The formation of capillary-like structures was observed and photographed under a microscope, and tube length, number of branches, and morphological changes were analyzed. Quantitative analysis was performed using ImageJ analysis software (version Fiji, NIH, Bethesda, Maryland, USA) to compare tube formation among different treatment groups.
Cell fluorescence staining
Cells were seeded, cultured to an appropriate density, and washed with PBS to remove the culture medium. The cells were then added with PicoGreen stain (P9740, Solarbio, Beijing, China) solution (typically diluted 1:2000), incubated for 5–10 min to stain DNA, and washed with PBS. Hoechst staining solution (diluted 1:1000) was added and incubated at room temperature for 5–10 min to stain the nuclei, followed by another PBS wash. Fluorescence microscopy (BX53, Solarbio, Beijing, China) was used to observe the PicoGreen (green fluorescence) and Hoechst (blue fluorescence) signals. Merged images were used for cell analysis.
Statistical analysis
Statistical analysis was performed using GraphPad Prism software (version 9.5, GraphPad Software, Inc., San Diego, California, USA). Intergroup data comparison was conducted through t-tests and one-way analysis of variance, followed by Tukey’s post hoc test. Data are presented as mean ± standard deviation. P < 0.05 was considered statistically significant.
RESULTS
PRMT1 is highly expressed in CC
To evaluate the expression pattern of PRMT1 in CC, we measured PRMT1 expression in tumor tissues and normal healthy tissues. As illustrated in Figures 1a-c, PRMT1 expression was significantly higher in tumor tissues than in normal tissues (P < 0.001). At the cellular level, PRMT1 expression was significantly higher in HeLa than in HCerEpiC (HCerEpiC, P < 0.001, [Figures 1d-f]).

- PRMT1 is highly expressed in cervical cancer. (a-c) PRMT1 mRNA and protein expression was measured in mouse tumor tissues and normal cervical tissues through qRT-PCR and Western blot (WB) analysis. (d-f) PRMT1 mRNA and protein expression was assessed in HCerEpiC and HeLa through qRT-PCR and WB analysis. n = 6. ✶✶✶P < 0.001. PRMT1: Protein arginine methyltransferase 1; GAPDH: Glyceraldehyde-3-phosphate dehydrogenase; HCerEpiC: Human cervical epithelial cells; HeLa: CC cell lines, mRNA: Messenger RNA, qRT-PCR: Quantitative reverse transcription polymerase chain reaction.
PRMT1 promotes tumor growth in CC
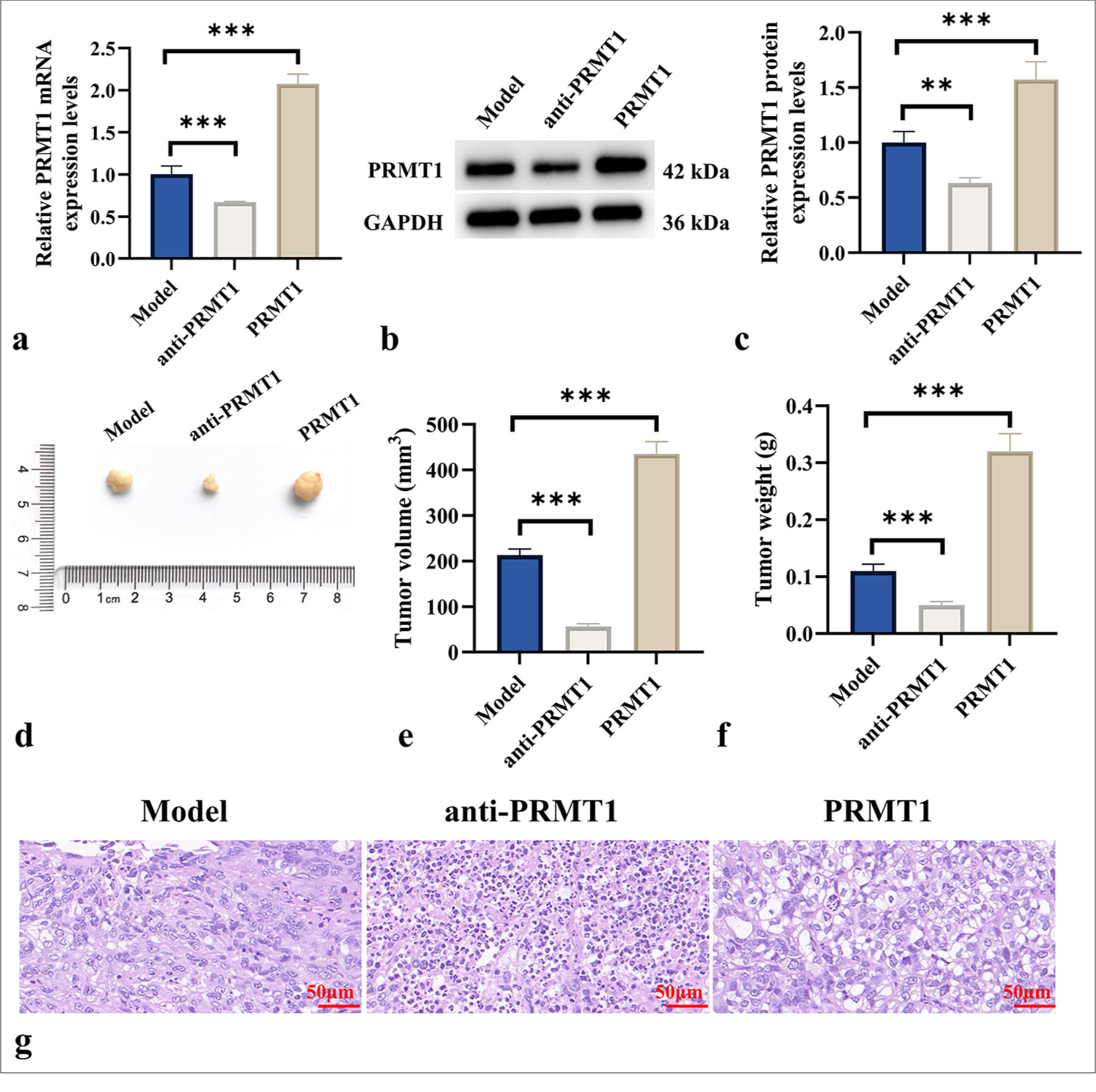
We established a CC mouse ectopic tumor model and treated the mice with anti-PRMT1 antibody or PRMT1 recombinant protein. Figures 2a-c show PRMT1 expression levels in tumor tissues. Compared with the model group, the anti-PRMT1 treatment group showed significantly decreased mRNA and protein levels of PRMT1 (P < 0.001), while the PRMT1 recombinant protein treatment group showed significantly increased expression (P < 0.001). As shown in Figures 2d-f, anti-PRMT1 treatment significantly inhibited tumor growth compared with the model group, whereas treatment with PRMT1 recombinant protein significantly promoted tumor growth (P < 0.001). The HE staining results [Figure 2g] showed that tumor cells in the anti-PRMT1 group appeared smaller, with reduced nuclear size and evident areas of tissue necrosis (characterized by loss of cellular structure, disappearance of chromatin, and disintegration of tissue architecture). By contrast, the PRMT1 recombinant protein group exhibited well-organized tumor cells, with enlarged nuclei and chromatin heterogeneity.

- PRMT1 promotes tumor growth in cervical cancer. (a-c) PRMT1 mRNA and protein levels in tumor tissues were measured following treatment of CC mice with anti-PRMT1 or PRMT1 recombinant protein. (d-f) Tumor images, volumes, and weights were obtained after treatment with anti-PRMT1 or PRMT1 in CC mice. (g) HE staining of tumor tissues. Scale bar: 50 μm. Magnification: ×400. n = 6. ✶✶P < 0.01, ✶✶✶P < 0.001. PRMT1: Protein arginine methyltransferase 1, mRNA: Messenger RNA, CC: Cervical cancer, HE: Hematoxylin and eosin.
PRMT1 promotes angiogenesis and suppresses immune response in CC tumors
We then assessed the expression of a-SMA, CD31, CD8, and GLUT1 in tumor tissues by immunohistochemistry. As depicted in Figures 3a-h, compared with the Model group, anti-PRMT1 treatment significantly inhibited the expression of a-SMA, CD31, and GLUT1, while PRMT1 recombinant protein treatment markedly promoted their expression (P < 0.001). Anti-PRMT1 treatment significantly increased CD8 expression compared with the model group, whereas PRMT1 recombinant protein treatment significantly reduced CD8 expression (P < 0.001).

- PRMT1 promotes angiogenesis and suppresses immune responses in c tumors. (a-h) Immunohistochemical analysis of a-SMA, CD31, CD8, and GLUT1 expression in tumor tissues. Scale bar: 100 μm. Magnification: ×200. n = 6, ✶✶✶P < 0.001. PRMT1: Protein arginine methyltransferase 1, a-SMA: Alpha-smooth muscle actin, CD31: Cluster of differentiation 31, GLUT1: Glucose transporter 1, CD8: Cluster of differentiation 8.
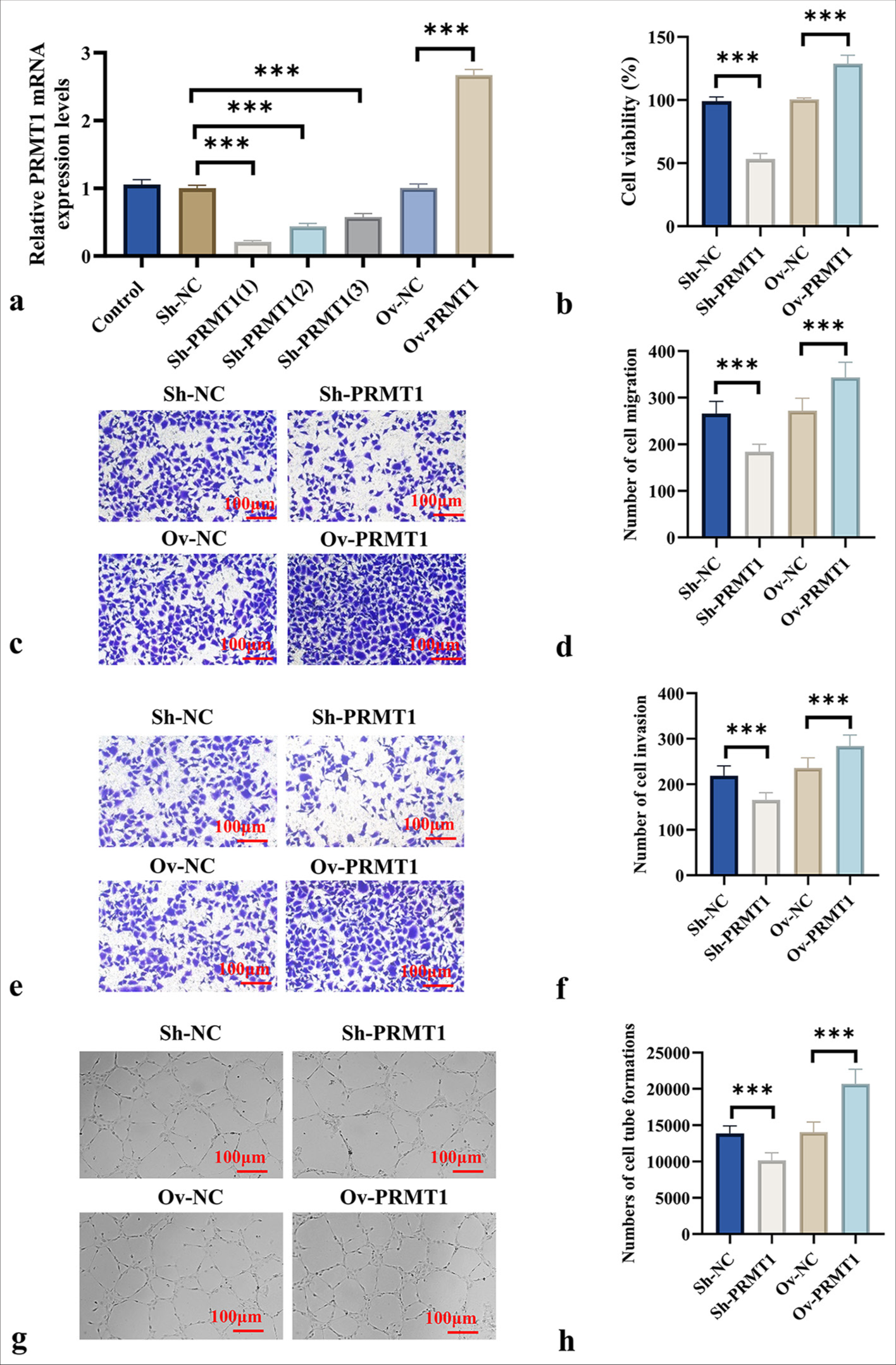
PRMT1 promotes CC cell migration and HUVEC tube formation
We successfully transfected HeLa cells with Sh-PRMT1 or PRMT1 overexpression plasmids, and the transfection efficiency is shown in Figure 4a. Among the PRMT1-targeting shRNA candidates, Sh-PRMT1(1) exhibited the highest knockdown efficiency. Therefore, we used ShPRMT1(1) for all subsequent experiments and renamed it as Sh-PRMT1. Figure 4b demonstrates that Sh-PRMT1 significantly inhibited the viability of HeLa cells, while OvPRMT1 significantly promoted their proliferation (P < 0.001). The Transwell assay results [Figures 4c-f] demonstrated that Sh-PRMT1 markedly suppressed HeLa cell migration and invasion, whereas Ov-PRMT1 significantly enhanced these abilities (P < 0.001). We then co-cultured the transfected CC cells with HUVECs and performed tube formation assays to evaluate the tube-forming capacity of HUVECs. Figures 4g-h show that Sh-PRMT1 treatment markedly reduced the number of HUVEC tubes formed, while Ov-PRMT1 treatment significantly increased them.

- PRMT1 promotes CC cell migration and tube formation in HUVECs. (a) qRT-PCR analysis of mRNA expression efficiency following PRMT1 knockdown and overexpression. (b) CCK-8 assay to evaluate the effects of PRMT1 knockdown and overexpression on HeLa cell viability. (c-f) Transwell assays to assess the impact of PRMT1 knockdown and overexpression on HeLa cell migration and invasion. (g-h) Co-culture of transfected HeLa cells with endothelial cells, followed by tube formation assays to evaluate endothelial tube formation. Scale bar: 100 μm, magnification: ×200 (c, e, g). n = 6, ✶✶✶P < 0.001. PRMT1: Protein arginine methyltransferase 1, Sh-NC: ShRNA-negative control, Sh-PRMT1: ShRNA-protein arginine methyltransferase 1, Ov-NC: Overexpression-negative control, Ov-PRMT1: Overexpression-protein arginine methyltransferase 1, mRNA: Messenger RNA, qRT-PCR: Quantitative reverse transcription polymerase chain reaction.
PRMT1 inhibits the cGAS-STING signaling pathway in HeLa cells
We also performed PicoGreen fluorescence staining on HeLa cells. As shown in Figures 5a and b, extracellular dsDNA significantly increased in HeLa cells treated with Sh-PRMT1 but significantly decreased in cells treated with Ov-PRMT1 (P < 0.001). Figures 5c-f show that Sh-PRMT1 treatment markedly increased the protein expression p-STING/STING, p-TBK1/TBK1, and p-IRF3/IRF3. Conversely, treatment with Ov-PRMT1 led to a significant reduction in these protein levels (P < 0.001).

- PRMT1 suppresses the cGAS-STING signaling pathway in HeLa cells. (a and b) PicoGreen fluorescence staining was performed on transfected HeLa cells to measure the fluorescence intensity of extracellular DNA. Scale bar: 100 μm. Magnification: ×200. (c-f) Western blot analysis was used to determine the expression levels of proteins related to the cGAS-STING signaling pathway. n = 6, ✶✶✶P < 0.001. PRMT1: Protein arginine methyltransferase 1, Sh-NC: ShRNA-negative control, Sh-PRMT1: ShRNA-protein arginine methyltransferase 1, Ov-NC: Overexpression-negative control, Ov-PRMT1: Overexpression-protein arginine methyltransferase 1, cytDNA: Cytoplasmic DNA, p-STING: Phosphorylated stimulator of interferon genes, STING: Stimulator of interferon genes, p-TBK1: Phosphorylated TANK-binding kinase 1, TBK1: TANK-binding kinase 1, p-IRF3: Phosphorylated interferon regulatory factor 3, IRF3: Interferon regulatory factor 3, GAPDH: Glyceraldehyde-3-phosphate dehydrogenase.
DISCUSSION
This study systematically investigated the expression characteristics and functional roles of PRMT1 in CC from multiple perspectives, including mouse tumor tissue samples, in vivo mouse models, and in vitro cell experiments. The overall expression level of PRMT1 in tumor tissues and HeLa cells was higher than that in normal cervical tissues and HCerEpiC.
Functionally, PRMT1 enhances the tube formation ability of HUVECs, suggesting that it plays a key function in tumor angiogenesis. In various solid tumors, PRMT1 has been shown to enhance the invasiveness and blood supply capability of cancer cells by upregulating pro-angiogenic and matrix remodeling molecules, such as VEGF and MMPs.[18,25,26]
This study confirmed that PRMT1 recombinant protein in a mouse xenograft model significantly promotes tumor growth, while PRMT1-neutralizing antibody (anti-PRMT1) treatment inhibits tumor volume increase and angiogenesis. Immunohistochemical results showed that in the anti-PRMT1 treatment group, the expression levels of vascular markers (a-SMA, CD31) and glucose metabolism-related molecule GLUT1 were significantly reduced. This finding suggests that the tumor-promoting effect of PRMT1 may be closely related to metabolic reprogramming and angiogenesis. In recent years, metabolic reprogramming has been recognized as the “seventh hallmark” of cancer.[27] By regulating GLUT1 expression, PRMT1 may enable tumor cells to acquire enhanced glucose uptake ability to adapt to the high-energy environment, thereby promoting tumor progression.
It is worth noting that we have, for the 1st time, revealed the regulatory role of PRMT1 in the cGAS-STING signaling pathway. The cGAS-STING pathway is a natural immune sensing system that detects intracellular dsDNA, and its activation can lead to the release of type I interferons and other inflammatory factors, thereby activating anti-tumor immunity.[28] Our experimental results suggest that PRMT1 suppresses the downstream activation of the cGAS-STING pathway (including p-STING, p-TBK1, and p-IRF3) by lowering both intracellular and extracellular dsDNA levels, potentially playing an immunosuppressive role in the immune microenvironment. Based on this finding, we speculate that PRMT1 may inhibit cGAS activity by methylating key arginine residues, thereby weakening its ability to bind cytosolic DNA and activate downstream immune signaling. This mechanism partly explains how PRMT1 suppresses innate immune responses and promotes tumor immune evasion. Furthermore, PRMT1 may synergize with other epigenetic regulators, such as histone deacetylases (HDAC) and EZH2, to remodel the tumor immune microenvironment and enhance its immunosuppressive effects. The cooperation between PRMT1 and HDAC or EZH2 may lead to transcriptional silencing of immune-related genes, thereby fostering an immunosuppressive tumor environment.
Anti-PRMT1 treatment enhances CD8+ T-cell infiltration and activation, indicating that PRMT1 may serve as a molecular strategy for immune evasion because it participates in the remodeling of the CC immune microenvironment. This finding aligns closely with recent research on tumor immune suppression mechanisms, especially in the context of limited efficacy of PD-1/PD-L1 immune checkpoint therapies. Therefore, PRMT1 inhibitors may serve as an adjunctive target for combination therapy to improve the response rate of immunotherapy.
In the cell functional experiments, PRMT1 overexpression significantly enhanced the activity and migration ability of HeLa cells, while its silencing had the opposite effect. Previous reports also showed that PRMT1 promotes EMT by upregulating EMT-related factors such as Slug and Snail.[29] The co-culture experiment of CC cells and HUVECs further suggests that PRMT1 may play a role in constructing a pro-invasive microenvironment between tumor cells and endothelial cells, providing new molecular evidence for its role in “manipulating” angiogenesis in cancer tissues.
Although this study systematically explored the functions and mechanisms of PRMT1 in CC, several limitations exist. First, the tissue sample size is small, with limited clinical samples. This could affect the representativeness and generalizability of the PRMT1 expression pattern. Second, while we found that PRMT1 affects the cGAS-STING pathway, further clarification is needed to determine whether it directly modifies key proteins in the pathway, such as STING or TBK1, or influences upstream regulatory factors, such as the stability of DNA-sensing enzymes. Moreover, one limitation of the present study is the absence of an irrelevant immunoglobulin G (IgG) antibody control group in the animal experiments. Although our results consistently showed that anti-PRMT1 antibody treatment specifically inhibited tumor growth and affected angiogenesis and immune infiltration, the inclusion of an IgG control would help exclude potential non-specific effects, such as immune activation mediated by the Fc fragment. Future studies will incorporate such controls to further validate the specificity of the observed effects. Finally, although anti-PRMT1 antibodies were used for functional validation, small-molecule inhibitors of PRMT1 have not been evaluated, nor have combination therapies, such as immunotherapy or chemotherapy been explored. Further validation of the clinical translation potential of PRMT1 as a therapeutic target is required. Future research could address these limitations and build on the findings of this study by expanding the sample size for clinical relevance analysis, combining large-scale TCGA database analysis to examine the correlation between PRMT1 expression and patient prognosis and immune subtypes, and clarifying its potential as a prognostic biomarker and therapeutic target. In-depth exploration of mechanisms could involve using Co-IP and mass spectrometry to investigate whether PRMT1 modifies the core proteins of the cGAS-STING pathway through methylation. In addition, exploring combination therapy strategies with PD-1/PD-L1 immune checkpoint inhibitors could reveal whether PRMT1 inhibitors enhance immune therapy responses and efficacy. The development of small-molecule inhibitors targeting PRMT1, such as GSK3368715, could be assessed in CC models for pharmacodynamics and toxicity analysis. Finally, immunocompetent animal models, such as humanized or transgenic mice, should be constructed to simulate the interactions between tumors and the immune system and validate the regulatory role of PRMT1 in the immune microenvironment.
SUMMARY
This study systematically reveals for the 1st time the oncogenic role of PRMT1 in CC and its immune regulatory mechanism. It provides a theoretical basis for PRMT1 as a potential therapeutic target and offers new insights for comprehensive treatment strategies for CC.
AVAILABILITY OF DATA AND MATERIALS
The data and materials that support the findings of this study are available from the corresponding author on reasonable request.
ABBREVIATIONS
CD31: Cluster of differentiation 31
CD8: Cluster of differentiation 8
cytDNA: Cytoplasmic DNA
GAPDH: Glyceraldehyde-3-phosphate dehydrogenase
GLUT1: Glucose transporter 1
HCerEpiC: Human cervical epithelial cells
Hela: CC cell lines
IRF3: Interferon regulatory factor 3
Ov-NC: Overexpression-negative control
Ov-PRMT1: Overexpression-protein arginine methyltransferase 1
p-IRF3: Phosphorylated interferon regulatory factor 3
PRMT1: Protein arginine methyltransferase 1
p-STING: Phosphorylated stimulator of interferon genes
p-TBK1: Phosphorylated TANK-binding kinase 1
Sh-NC: ShRNA-negative control
Sh-PRMT1: ShRNA-protein arginine methyltransferase 1
STING: Stimulator of interferon genes
TBK1: TANK-binding kinase 1
α-SMA: Alpha-smooth muscle actin
AUTHOR CONTRIBUTIONS
XPW, XXZ, YJF, TTZ, JZ, ZLL, and YMH: Conducted the research and contributed to data analysis and interpretation of the results; XPW and YMH: Provided assistance and suggestions for the experiments. All authors participated in the drafting and critical revision of the manuscript. All authors have read and approved the final manuscript. All authors were fully involved in the work, able to take public responsibility for relevant portions of the content, and agreed to be accountable for all aspects of the work, ensuring that any questions related to its accuracy or integrity are addressed. All the authors have read and approved the final manuscript. All authors are eligible for ICMJE authorship.
ACKNOWLEDGMENT
Not applicable.
ETHICS APPROVAL AND CONSENT TO PARTICIPATE
The study has been approved by the Jinan Maternity and Child Care Hospital Affiliated to Shandong First Medical University (approval No. KY R-25-017) (date: 2025.06.16). This study is a basic research study and does not involve any clinical trial or intervention with human participants. Therefore, obtaining informed consent from patients was not required.
CONFLICTS OF INTEREST
The authors declare no conflicts of interest.
EDITORIAL/PEER REVIEW
To ensure the integrity and highest quality of CytoJournal publications, the review process of this manuscript was conducted under a double-blind model (authors are blinded from reviewers and vice versa) through an automatic online system.
FUNDING: Not applicable.
References
- APOBEC: A molecular driver in cervical cancer pathogenesis. Cancer Lett. 2021;496:104-16.
- [CrossRef] [PubMed] [Google Scholar]
- Global challenges of radiotherapy for the treatment of locally advanced cervical cancer. Int J Gynecol Cancer. 2022;32:436-45.
- [CrossRef] [PubMed] [Google Scholar]
- Advances in cervical cancer: Current insights and future directions. Cancer Commun (Lond). 2025;45:77-109.
- [CrossRef] [PubMed] [Google Scholar]
- The role of p16/Ki-67 dual staining in cervical cancer screening and cervical precancerous lesions follow-up. Cytojournal. 2025;22:78.
- [CrossRef] [PubMed] [Google Scholar]
- Mechanism of 15-hydroxyprostaglandin dehydrogenase protein inhibiting cervical cancer cell proliferation through downregulation of the notch1 signaling pathway. Cytojournal. 2025;22:59.
- [CrossRef] [PubMed] [Google Scholar]
- Mitochondrial protein isoleucyl-tRNA synthetase 2 in tumor cells as a potential therapeutic target for cervical cancer. Cytojournal. ;29;21:22.
- [CrossRef] [PubMed] [Google Scholar]
- Clinical utility of HPV typing and quantification combined with PAX1/ZNF582 methylation detection in accurate cervical cancer screening. Cytojournal. 2023;20:26.
- [CrossRef] [PubMed] [Google Scholar]
- Advances in systemic treatment for recurrent metastatic cervical cancer. Br J Hosp Med (Lond). 2024;85:1-10.
- [CrossRef] [PubMed] [Google Scholar]
- HPV integration and cervical cancer: A failed evolutionary viral trait. Trends Mol Med. 2024;30:890-902.
- [CrossRef] [PubMed] [Google Scholar]
- Cervicovaginal microbiome, high-risk HPV infection and cervical cancer: Mechanisms and therapeutic potential. Microbiol Res. 2024;287:127857.
- [CrossRef] [PubMed] [Google Scholar]
- Immunotherapy in cervical cancer: An innovative approach for better treatment outcomes. Explor Target Anti-tumor Ther. 2025;6:1002296.
- [CrossRef] [PubMed] [Google Scholar]
- Recent advances in immunotherapy for cervical cancer. Int J Clin Oncol. 2025;30:434-48.
- [CrossRef] [PubMed] [Google Scholar]
- Role of PRMT1 and PRMT5 in breast cancer. Int J Mol Sci. 2024;25:8854.
- [CrossRef] [PubMed] [Google Scholar]
- Structure, Activity, and Function of PRMT1. Life (Basel). 2021;11
- [CrossRef] [PubMed] [Google Scholar]
- FBXO7 ubiquitinates PRMT1 to suppress serine synthesis and tumor growth in hepatocellular carcinoma. Nat Commun. 2024;15:4790.
- [CrossRef] [PubMed] [Google Scholar]
- Targeting PRMT1-mediated SRSF1 methylation to suppress oncogenic exon inclusion events and breast tumorigenesis. Cell Rep. 2023;42:113385.
- [CrossRef] [PubMed] [Google Scholar]
- PRMT1-mediated H4R3me2a recruits SMARCA4 to promote colorectal cancer progression by enhancing EGFR signaling. Genome Med. 2021;13:58.
- [CrossRef] [PubMed] [Google Scholar]
- ZNF468-mediated epigenetic upregulation of VEGF-C facilitates lymphangiogenesis and lymphatic metastasis in ESCC via PI3K/Akt and ERK1/2 signaling pathways. Cell Oncol (Dordr). 2024;47:1927-42.
- [CrossRef] [PubMed] [Google Scholar]
- Protein arginine methyltransferase PRMT1 promotes adipogenesis by modulating transcription factors C/EBPβ and PPARγ. J Biol Chem. 2022;298:102309.
- [CrossRef] [PubMed] [Google Scholar]
- PRMT1 ablation in endothelial cells causes endothelial dysfunction and aggravates COPD attributable to dysregulated NF-κB signaling. Adv Sci (Weinh). 2025;12:e2411514.
- [CrossRef] [PubMed] [Google Scholar]
- Targeting PRMT3 impairs methylation and oligomerization of HSP60 to boost anti-tumor immunity by activating cGAS/STING signaling. Nat Commun. 2024;15:7930.
- [CrossRef] [PubMed] [Google Scholar]
- Structures and mechanisms in the cGAS-STING innate immunity pathway. Immunity. 2020;53:43-53.
- [CrossRef] [PubMed] [Google Scholar]
- p53 engages the cGAS/STING cytosolic DNA sensing pathway for tumor suppression. Mol Cell. 2023;83:266-80.e6.
- [CrossRef] [PubMed] [Google Scholar]
- Hsa_ circ_0094606 promotes malignant progression of prostate cancer by inducing M2 polarization of macrophages through PRMT1-mediated arginine methylation of ILF3. Carcinogenesis. 2023;44:15-28.
- [CrossRef] [PubMed] [Google Scholar]
- Discovery of 2,4-diphenyl-substituted thiazole derivatives as PRMT1 inhibitors and investigation of their anti-cervical cancer effects. Bioorg Med Chem. 2023;92:117436.
- [CrossRef] [PubMed] [Google Scholar]
- Arginine methylation of DDX3 by PRMT1 mediates mitochondrial homeostasis to promote breast cancer metastasis. Cancer Res. 2024;84:3023-43.
- [CrossRef] [PubMed] [Google Scholar]
- TDP-43 triggers mitochondrial DNA release via mPTP to activate cGAS/STING in ALS. Cell. 2020;183:636-49.e18.
- [CrossRef] [PubMed] [Google Scholar]
- P4HB regulates the TGFβ/SMAD3 signaling pathway through PRMT1 to participate in high glucose-induced epithelial-mesenchymal transition and fibrosis of renal tubular epithelial cells. BMC Nephrol. 2024;25:297.
- [CrossRef] [PubMed] [Google Scholar]
