Translate this page into:
Ubiquitin C-terminal hydrolase L5 promotes the development of renal cell carcinoma through the glycolysis mediated by the phosphatidylinositol-3-kinase/protein kinase B/mammalian target of rapamycin pathway

*Corresponding author: Liuyu Xu, Department of Urology, The First Affiliated Hospital of Shandong First Medical University, Jinan, China. xuliuyu@sina.com
-
Received: ,
Accepted: ,
How to cite this article: Ruan L, Li S, Xu L. Ubiquitin C-terminal hydrolase L5 promotes the development of renal cell carcinoma through the glycolysis mediated by the phosphatidylinositol-3-kinase/protein kinase B/mammalian target of rapamycin pathway. CytoJournal. 2025;22:99. doi: 10.25259/Cytojournal_100_2025
Abstract
Objective:
Renal cell carcinoma (RCC) is a prevalent malignant tumor of the kidney that has considerable heterogeneity and intricate molecular pathways. Incidence and death rates associated with kidney cancer have been increasing steadily. Consequently, investigating its molecular basis and identifying new biomarkers for targeted therapies have become important. Ubiquitin C-terminal hydrolase L5 (UCHL5) has an effect on tumor initiation and progression. This study aims to explore the role of UCHL5 in promoting RCC development and identify related molecular mechanisms.
Material and Methods:
Quantitative real-time polymerase chain reaction and Western blot (WB) analyses were employed to measure UCHL5 expression. Stable UCHL5 overexpression and knockdown cell lines were generated using lentiviral transfection in 786-O cells. Colony formation and 5-ethynyl-2’-deoxyuridine assays were used to assess cell proliferation. Cell migration was evaluated using scratch assays, while invasion capacity was determined by Transwell assays. Commercial kits were utilized to quantify glucose consumption and lactate production. WB was applied to detect proteins related to glycolysis and components of the Phosphoinositol 3-kinase (PI3K)/protein kinase B (AKT)/mammalian target of rapamycin (mTOR) pathway. The function of UCHL5 in RCC cells was validated in vivo through an animal tumor model.
Results:
The expression of UCHL5 increased in RCC cell lines (P < 0.01). Silencing UCHL5 significantly impaired the malignant behavior of RCC cells (P < 0.01), whereas its overexpression promoted this cellular behavior (P < 0.05). Reducing UCHL5 levels decreased glucose uptake, lactate secretion, and protein expression involved in glycolysis, while overexpression enhanced glycolytic activity in RCC cells (P < 0.01). Knockdown of UCHL5 diminished the phosphorylation of PI3K/AKT/mTOR pathway proteins (P < 0.05), whereas the opposite effect was observed upon overexpression (P < 0.01). Treatment with 740Y-P effectively reversed the suppression of glycolysis, proliferation, and metastasis caused by UCHL5 knockdown (P < 0.01). Conversely, LY294002 inhibited the glycolytic enhancement and aggressive phenotypes induced by UCHL5 overexpression (P < 0.01). Animal experiments further confirmed that UCHL5 downregulation suppressed RCC growth through the PI3K/AKT/ mTOR pathway (P < 0.01).
Conclusion:
UCHL5 activates the PI3K/AKT/mTOR cascade, which enhances the glycolysis of RCC cells and promotes the development of renal cancer. This study provides insights into the molecular mechanisms underlying the oncogenic role of UCHL5 in RCC.
Keywords
Glycolysis
Phosphatidylinositol-3-kinase/protein kinase B/mammalian target of rapamycin pathway
Proliferation
Renal cell carcinoma
Ubiquitin C-terminal hydrolase L5
INTRODUCTION
As one of the important organs of the human body, the kidney is crucial in regulating the balance of water and electricity, filtering wastes, and participating in metabolic processes. Renal cell carcinoma (RCC) affects the urinary system and has three primary subtypes, of which clear cell RCC represents the majority (approximately 75%).[1,2] The incidence of RCC has increased recently. RCC affects nearly 300,000 people worldwide and causes more than 100,000 deaths each year.[3] The mutant genes in RCC are related to cell metabolism and participate in iron, oxygen, energy, and nutrient metabolism, involving glycolysis, tricarboxylic acid cycle, and other processes, which are called metabolic diseases and are the model for studying the Warburg effect.[4,5] Cancer cells usually require a large amount of substances and energy to maintain their need for rapid proliferation. In RCC, the genes of the tricarboxylic acid cycle pathway are downregulated, and mitochondrial oxidative phosphorylation is impaired.[2,6] Cancer cells supply energy and substances through the pentose phosphate pathway to promote the growth of tumor cells.[7] In renal cancer, glycolysis-related genes are upregulated, and the glycolysis and lactate production of renal cancer cells and the utilization rate of glucose increase.[8] Therefore, aerobic glycolysis-targeted therapy for renal cancer is an effective clinical treatment for tumors.
Phosphoinositol-3-kinase (PI3K)/protein kinase B (AKT)/ mammalian target of rapamycin (mTOR) pathway participates in various physiological activities, such as proliferation, metabolism, and metastasis in cancer.[9] This signaling pathway is often overactivated in renal cancer,[10] and blocking it can restrain the malignant behavior of RCC and induce autophagy and apoptosis of human RCC cells.[11] Wang et al.,[12] found that glycolysis, facilitated by the PI3K/ AKT/mTOR cascade, accelerates the progression of lung cancer. Other studies found that DEPDC1 might influence glycolysis through the AKT/mTOR/HIF1α pathway.[13] These findings suggest a connection between this signaling axis and glycolysis regulation in RCC.
Ubiquitin C-terminal hydrolase L5 (UCHL5), one of the four members of the UCHL family, is present in the cytoplasm and nucleus and has a significant function in tumorigenesis and metastasis.[14-17] Evidence reveals that UCHL5 is implicated in multiple cancer types, including bladder, endometrial, lung, stomach, and colon cancers. For instance, UCHL5 affects the biological behavior of cervical cancer cells and apoptosis.[18] Elevated UCHL5 levels are associated with poor prognosis in patients with lung adenocarcinoma (LUAD), and silencing UCHL5 markedly inhibits LUAD cell growth.[19] UCHL5 is involved in glycolysis and affects the development of hepatocellular carcinoma.[20] In bladder cancer, UCHL5 promotes the growth and metastasis through the AKT/mTOR signaling pathway.[21] Zhang et al., found that UCHL5 is upregulated in patients with advanced RCC, so it may be a prognostic marker for RCC.[14] Nevertheless, limited research has been conducted on the mechanisms of UCHL5 in RCC. This study aims to investigate the expression of UCHL5 in RCC and the involved biological processes to provide new insights for developing new treatment methods.
MATERIAL AND METHODS
Cell culture
In brief, RCC cell lines (786-O, iCell-h235) and renal tubular epithelial cell lines (Hexokinase-2 [HK-2], iCell-h096) were purchased from Cellverse Co., Ltd. (Shanghai, China). The 786-O cells were cultured in Roswell Park Memorial Institute (RPMI)-1640 medium (21875042, Gibco, USA), and HK-2 cells were cultured in Dulbecco’s Modified Eagle Medium (11995065, Gibco, USA). The medium contained 10% fetal bovine serum ([FBS], 30067334, Gibco, USA) and penicillin– streptomycin (P1400, Solarbio, Beijing, China) at 37°C and 5% CO2. All cells were validated for authenticity by short tandem repeat and were free of mycoplasma contamination.
Real-time quantitative polymerase chain reaction (qRT-PCR)
First, RNA was extracted using TRIzol® reagent (15596026, Thermo Fisher Scientific, USA). Next, complementary DNA generation and qRT-PCR were performed using One Step PrimeScript™ RT-PCR Kit in accordance with the manufacturer’s oper ation manual (RR064A, Takara, Japan). The primers used were as follows: Forward 5’-CAGTGCAGTAAGGCCTGTCA-3’, and Reverse 5’-CCATGGGTTCCTCTGCAAGT-3’ for UCHL5; Forward 5’-GTGGACATCCGCAAAGAC-3’, and Reverse 5’-GAAAGGGTGTAACGCAACTA-3’ for β-actin. Relative messenger RNA (mRNA) expression was assessed by the 2-ΔΔCt calculation with β-actin as reference.
Western blot (WB) analysis
Experimental procedures were performed as described previously.[22] Protein was extracted, and its concentration was detected using radio-immunoprecipitation assay ( RIPA) lysis buffer (P0013B, Beyotime, Shanghai, China) and bicinchoninic acid ( BCA) method (P0010S, Beyotime, Shanghai, China). The proteins were subjected to 10% sodium dodecyl sulfate–polyacrylamide gel electrophoresis and transferred onto polyvinylidene fluoride membranes (Millipore, Billerica, MA, USA) using the wet transfer method. The membranes were incubated with 5% skimmed milk for 60 min, and the specific primary antibodies were incubated at 4°C overnight. The following specific primary antibodies were obtained from Proteintech (Wuhan, China) at a dilution ratio of 1:1000 as required by the manufacturer: Anti-UCHL5 (11527-1-AP), anti-glucose transporter 1 (GLUT1) (81463-1-RR), anti-HK2 (22029-1-AP), anti-pyruvate kinase M2 (PKM2) (15822-1-AP), anti-lactate dehydrogenase A (LDHA) (84198-3-RR), anti-AKT (10176-2-AP), anti-p-AKT (80455-1-RR), anti-mTOR (81670-1-RR), anti-p-mTOR (28879-1-AP), anti-PI3K (67071-1-lg), anti-p-PI3K (HA721672), and anti-β-actin (66009-1-lg). The membranes were incubated with the corresponding horseradish peroxidase (HRP)-conjugated secondary antibodies (goat anti-mouse immunoglobulin G [IgG] H&L [HRP] [ab205719, 1:5000, Abcam] and goat anti-rabbit IgG H&L [HRP] [ab205718, 1:5000, Abcam]) at 37°C for 30 min. The protein bands on the membrane were detected with enhanced chemiluminescence luminescent reagent (WBKLS0500-2, Millipore, USA) and captured using the Tanon-4600 imaging system (Tanon-4600, Tanon, Shanghai, China). ImageJ software (National Institutes of Health, Bethesda, Maryland, USA) was used for quantitative gray value measurement, with β-actin serving as the internal reference. to calculate the relative expression of the target protein.
Overexpression and knockdown of UCHL5
UCHL5 overexpression and knockdown lentivirus were acquired from Sangon Biotech Co., Ltd. (Shanghai, China). In brief, 786-O cells were transfected with lentiviral vectors; the transfection protocol was carried out as recommended by the manufacturer (R00430, Yunzhou biological, Guangzhou, China). The transfection sequence has been added to the Supplementary Materials. Effective integration of lentivirus transfection was detected by qRT-PCR and WB to verify the efficacy of the UCHL5 lentivirus transfection.
Colony formation assay
The 786-O cells were prepared into 90 cells/mL, and 1 mL from each group was inoculated and cultured in 24-well plates. After 21 days, the medium was discarded, rinsed, and fixed, and crystal purple (C0121, Beyotime, Beijing, China) staining was performed. The cloning formation of cells was imaged using a microscope (CX23, Olympus, Tokyo, Japan), and the number of clones formed was quantified by Image J.
5-ethynyl-2’-deoxyuridine (EdU) assay
The suspended cells were inoculated into 96-well plates and incubated at 37°C overnight. The cells were added with EdU reagent (C0081, Beyotime, Beijing, China) and incubated again for 90 min. The cells were then incubated with 4% paraformaldehyde (P0099, Beyotime, Shanghai, China) and permeabilization buffer (P0097, Beyotime, Beijing, China) for 15 min and then washed with phosphate-buffered saline (PBS). After being washed with PBS, EdU staining was performed. 4’,6-diamidino-2-phenylindole, dihydrochloride ( DAPI) solution (D1306, Invitrogen, Carlsbad, CA, USA) was added into the cells to stain the nuclei. Cell proliferation was observed by fluorescence microscopy (CKX53, Olympus, Tokyo, Japan).
Transwell assay
The Transwell chamber (3401, Corning, NY, USA) was placed in the 24-well plate, and the upper chamber was precoated with 500 ng/µL Matrigel (354480, Corning, NY, USA). The experimental procedures are based on previous literature.[23] In brief, 5 × 105 cells/mL cell suspensions were prepared and inoculated in the upper chambers, and the lower chambers were added with the medium containing 10% FBS. After a 24-h incubation, the cells were rinsed, fixed, and stained with crystal purple. Observations and photography were conducted under a microscope (CX23, Olympus, Tokyo, Japan) for subsequent statistical evaluation.
Cell metabolism assay
Glucose and lactate concentrations were assessed to analyze alterations in cellular glucose metabolism. The cell supernatant of each treatment group was collected, and glucose and lactate levels were quantified using commercial test kits (A019-2-1 and A154-1-1) according to the manufacturers’ protocols (Nanjing Jiancheng Institute, Nanjing, China). Optical density was recorded using a microplate reader (VLBLATGD2, Thermo Fisher Scientific, MA, USA).
Tumor formation in nude mice
BALB/c nude mice (male, 4–6 weeks of age, 18–22 g) were cultured in the light/dark cycle of 12/12 h (45% ± 5% humidity and 20 ± 2°C temperature). Mice were randomly assigned into two groups (n = 6/group) and administered with subcutaneous injection in the back with either 786-O cells stably expressing sh-UCHL5 or with negative control cells (1 × 107 cells per mouse). Mice were sacrificed by intraperitoneal injection of pentobarbital sodium (P3761, Sigma, Merck, USA) at a dose of 110 mg/kg according to their body weight to isolate tumors. Tumor dimensions were measured, and volume was calculated using the formula: (length × width2)/2. After 4 weeks, all mice were euthanized for tumor extraction and further analyses. All animal protocols were conducted under institutional ethical standards approved by The Experimental Animal Welfare Ethics Committee of The First Hospital Affiliated with Shandong First Medical University (Approval No. 2024111302).
Immunohistochemistry (IHC)
The isolated transplanted tumor tissue was fixed with 4% paraformaldehyde and prepared into paraffin sections. After dewaxing and hydration, the sections were sequenced for antigen repair, incubated with 3% hydrogen peroxide solution for 10 min, and blocked with 2% BSA for 30 min at 37°C. The primary antibodies were purchased from HUABIO company and included anti-UCHL5 (HA721077), anti-GLUT1 (ET1601-10), anti-HK2 (ER1803-23), anti-PKM2 (ER1802-70), and anti-LDHA (ER00702) and incubated overnight at 4°C. After washing with Tween-20 phosphate-buffered saline 3 times, the section was incubated with secondary antibodies (GB23303, Servicebio, Wuhan, China) at room temperature for 10 min. The section was then added with 3,3’-Diaminobenzidine (P0203, Beyotime, Shanghai, China) for development, observation, and photography under microscope. Immunohistochemical staining was evaluated using the following criteria: The staining intensity was scored from 0 to 3, with no color (0), light yellow (1), brown (2), and dark brown (3). The proportion of positive cells within the same field was graded on a scale of 1–4. Specifically, cell percentages of <5%, 5–25%, 25–50%, 50–75%, and >75% were given scores of 0, 1, 2, 3, and 4, respectively. The two individual scores were multiplied to determine the visual field score. The overall score per field was determined by multiplying intensity and proportion scores. The final pathological score was obtained by averaging the results from five randomly selected fields.
Statistical analyses
GraphPad Prism 9.0 software (San Diego, CA, USA) was utilized for statistical evaluation, and results were expressed as mean ± standard deviation. The t-test was used to compare two groups, whereas one-way analysis of variance, followed by Tukey’s post hoc test, was used to compare multiple groups. A P-value below 0.05 was deemed to reflect a statistically significant difference.
RESULTS
UCHL5 expression was upregulated in RCC cells
To explore the expression pattern of UCHL5 in RCC, we selected 786-O and HK-2 cells and detected differences in UCHL5 expression at protein and mRNA levels, respectively. The qRT-PCR and WB results showed the high expression of UCHL5 in 786-O cells than in HK-2 cells (P < 0.01 [Figure 1]).

- Ubiquitin C-terminal hydrolase L5 (UCHL5) expression was upregulated in 786-O cells. (a) Relative messenger RNA levels of UCHL5 in 786-O and Hexokinase 2 (HK-2) cells by quantitative polymerase chain reaction. (b and c) Relative protein expression levels of UCHL5 in 786-O and HK-2 cells detected by Western blot. n = 6; ✶✶P < 0.01, ✶✶✶P < 0.001.
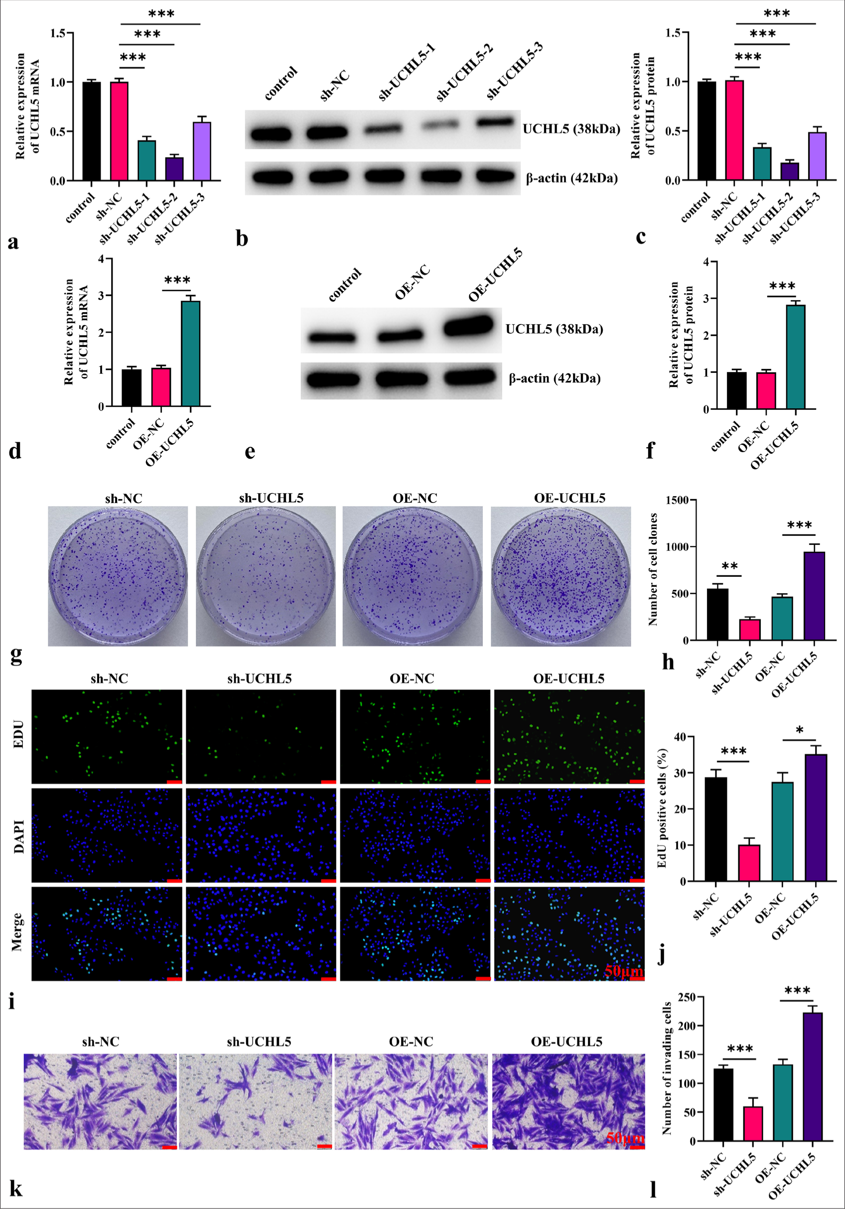
Knockdown of UCHL5 inhibited the malignant behavior of RCC cells
To explore the role of UCHL5 in RCC, we examined how altering UCHL5 expression through gene overexpression and knockdown affects the malignant behavior of RCC cells. The WB and qRT-PCR data verified the efficiency of overexpression or knockdown in 786-O cells. No obvious differences were observed between the control group and either the overexpression negative control ( OE-NC) or short hairpin RNA negative control ( sh-NC) groups [Figure 2a-f]. UCHL5 expression markedly increased in the OE-UCHL5 group than in the OE-NC group and significantly reduced in the sh-UCHL5 group relative to sh-NC (P < 0.001). In particular, sh-UCHL5-2 was selected for the following experiments because it had the highest transfection (P < 0.001). Colony formation assays revealed that elevating UCHL5 expression significantly promoted colony formation, whereas its knockdown notably diminished this ability (P < 0.01 [Figure 2g and h]). The EdU assay showed that the proliferation of 786-O cells was accelerated after overexpression of UCHL5, while the proliferation of 786-O cells in the sh-UCHL5 group was slowed down (P < 0.05, [Figure 2i and j]). The Transwell assays demonstrated reduced invasive cells in the sh-UCHL5 group, whereas UCHL5 overexpression led to increased invasion relative to the OENC group (P < 0.001) [Figure 2k and l].

- Knockdown of ubiquitin C-terminal hydrolase L5 (UCHL5) inhibited the malignant behavior of renal cell carcinoma cells. (a-f) Quantitative polymerase chain reaction and Western blot analyses confirmed the knockdown or overexpression efficiency of UCHL5. (g and h) Colony formation assays assessed the clonogenic capacity post-transfection. (i and j) Proliferative ability of 786-O cells after transfection was measured by 5-Ethynyl-2'-deoxyuridine assay (scale bar: 50 µm, magnification ×200). (k and l) Transwell assays quantified the invasive potential of 786-O cells (scale bar: 50 µm, magnification ×200). n = 6; ✶P < 0.05, ✶✶P < 0.01, ✶✶✶P < 0.001.
Knockdown of UCHL5 inhibited the glycolysis of RCC cells
To explore the correlation between UCHL5 and glycolysis in RCC cells, we first measured glucose and lactate levels in the cell culture system. UCHL5 overexpression increased glucose consumption and lactate production (P < 0.001), whereas knocking down UCHL5 produced the opposite result (P < 0.001 [Figure 3a and b]). The WB analysis results demonstrated the reduced levels of glycolysis-related protein in the sh-UCHL5 group (P < 0.01). By contrast, the OE-UCHL5 group had elevated expressions of glycolysis-related proteins (P < 0.01 [Figure 3c and d]). This finding suggests a positive correlation between UCHL5 expression and glycolysis activity in RCC cells.

- Knockdown of ubiquitin C-terminal hydrolase L5 inhibited glycolysis of renal cell carcinoma cells. (a and b) Glucose and lactate levels were assessed using biochemical test kit. (c and d) Western blot analysis was used to quantify the protein levels of Pyruvate kinase M2, Lactate dehydrogenase A, Glucose transporter 1, and Hexokinase 2 proteins. n = 6; ✶✶P < 0.01, ✶✶✶P < 0.001.
UCHL5 regulated the PI3K/AKT/mTOR pathway
Proteins related to the PI3K/AKT/mTOR pathway were detected after overexpression and knockdown of UCHL5 to elucidate the mechanism by which UCHL5 regulates glycolysis and malignant behavior of RCC cells. When UCHL5 was knocked down, the ratios of the phosphorylated proteins significantly decreased (P < 0.01). Treatment with the PI3K activator 740Y-P restored the reduced levels of these proteins in the sh-UCHL5 group (P < 0.01 [Figure 4a and b]). After overexpression of UCHL5, the ratios of the phosphorylated proteins markedly increased (P < 0.05). When treated with the PI3K inhibitor LY294002, the elevated levels of these phosphorylated proteins were effectively reversed (P < 0.01 [Figure 4c and d]).

- Ubiquitin C-terminal hydrolase L5 (UCHL5) regulated glycolysis through the phosphatidylinositol-3-kinase (PI3K)/Protein kinase B (AKT)/Mammalian target of rapamycin (mTOR) pathway. (a and b) Western blot (WB) analysis was performed to quantify the expression of PI3K/AKT/mTOR pathway-related proteins after UCHL5 knockdown. (c and d) PI3K/AKT/ mTOR pathway related proteins after UCHL5 overexpressed were measured by WB. n = 6; ✶P < 0.05, ✶✶P < 0.01, ✶✶✶P < 0.001.
UCHL5 regulated glycolysis through the PI3K/AKT/ mTOR pathway
After knockdown of UCHL5, glucose concentration increased (P < 0.001), whereas lactic acid production decreased (P < 0.001). However, this result was reversed in the sh-UCHL5-740Y-P group (P < 0.01). After UCHL5 was overexpressed, glucose concentration decreased, and lactic acid level significantly increased (P < 0.001). This result was reversed in the OE-UCHL5-LY294002 group (P < 0.001 [Figure 5a-d]). We further detected the expression of glycolysis-related proteins by WB. The glycolysis-related proteins were upregulated after overexpression of UCHL5 (P < 0.05). LY294002 reversed the observed upregulations of glycolysis-related proteins after UCHL5 overexpression (P < 0.01). By contrast, the depletion of UCHL5 resulted in a downregulation of glycolysis-related proteins (P < 0.01). The reduction in these protein levels caused by UCHL5 knockdown was reversed upon treatment with 740Y-P (P < 0.01) [Figure 5e-h].

- Ubiquitin C-terminal hydrolase L5 regulates glycolysis through the phosphatidylinositol-3-kinase/Protein kinase B/Mammalian target of rapamycin pathway. (a-d) The glucose and lactate concentrations in the culture medium for each group were assessed after adding 740Y-P or LY294002. (e-h) The expression levels of Pyruvate kinase M2, Lactate dehydrogenase A, Glucose transporter 1, and Hexokinase 2 proteins were measured by Western blot. n = 6; ✶P < 0.05, ✶✶P < 0.01, ✶✶✶P < 0.001.
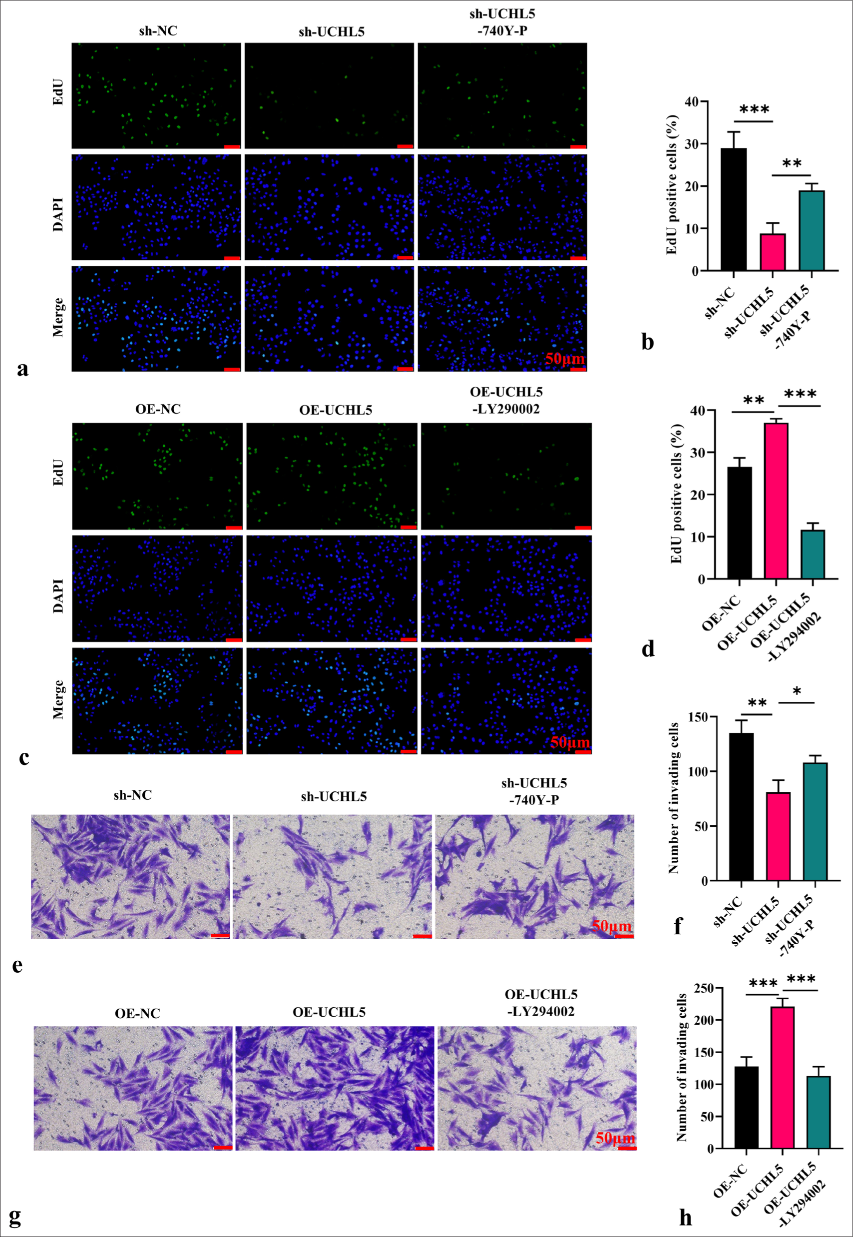
UCHL5 promotes the malignancy of RCC cells through PI3K/AKT/mTOR pathway
Next, we further tested the proliferation and invasion ability of RCC cells after interference with the PI3K/AKT/ mTOR signaling pathway. The EdU assay showed that the addition of 740Y-P increased the proliferation activity of cells in the sh-UCHL5 group, and the addition of LY294002 significantly inhibited the proliferation activity of cells caused by overexpression of UCHL5 (P < 0.01 [Figure 6a-d]). The Transwell experiment showed that the addition of PI3K activator significantly increased the invasion ability of sh-UCHL5 group cells and the addition of PI3K inhibitor inhibited the increase of cell invasion caused by overexpression of UCHL5 (P<0.05 [Figure 6e-h]).

- Ubiquitin C-terminal hydrolase L5 promoted the malignancy of renal cell carcinoma cells through phosphatidylinositol-3-kinase/Protein kinase B/Mammalian target of rapamycin pathway. (a-d) Proliferative migration ability was measured by 5-Ethynyl-2'-deoxyuridine assay after adding 740Y-P or LY294002 (scale bar: 50 µm, magnification ×200). (e-h) Invasive activity was measured by Transwell assay after adding 740Y-P or LY294002 (scale bar: 50 µm, magnification ×200). n = 6; ✶P < 0.05, ✶✶P < 0.01, ✶✶✶P < 0.001.
Knockdown of UCHL5 reduced the glycolysis level of RCC cells and suppressed tumor development through the PI3K/AKT/mTOR pathway
Lentiviral transfection was used to construct the knockdown UCHL5 cell line and its control cell line to verify the operation of UCHL5 in vivo. An animal model of transplanted tumor was established to verify the effect of knockdown UCHL5 on RCC cells in vivo. The tumor volume and weight of sh-UCHL5 group were significantly reduced (P < 0.01) [Figure 7a-c]. The IHC staining exhibited that the levels of UCHL5 and glycolytic-related proteins PKM2, LDHA, GLUT1, and HK2 were significantly decreased in sh-UCHL5 group (P < 0.01 [Figure 7d]). The IHC staining results also showed that the levels of p-PI3K/PI3K, p-AKT/AKT, and p-mTOR/mTOR in the sh-UCHL5 group were significantly decreased [Figure 8a-c]. These results provide evidence that decreasing UCHL5 expression may be a potential clinical treatment strategy for RCC.

- Knockdown of ubiquitin C-terminal hydrolase L5 (UCHL5) reduced the glycolysis level of renal cell carcinoma cells and suppressed tumor development. (a-c) Image, volume, and weight of tumors after treatment with UCHL5 knockdown. (d) Expression of UCHL5 and glycolysis-related proteins detected by immunohistochemistry (scale bar: 20 µm, magnification ×400). n = 6; ✶✶P < 0.01, ✶✶✶P < 0.001.

- Suppressing ubiquitin C-terminal hydrolase L5 (UCHL5) inhibited the activation of the phosphatidylinositol-3-kinase (PI3K)/Protein kinase B (AKT)/Mammalian target of rapamycin (mTOR) pathway in vivo. (a) Immunohistochemistry (IHC) analysis of p-PI3K/PI3K after UCHL5 knockdown in vivo. (b) IHC analysis of phosphorylated AKT/AKT after UCHL5 knockdown in vivo. (c) IHC analysis of p-m-TOR/mTOR after UCHL5 knockdown in vivo. (scale bar: 20 µm, magnification ×400). n = 6; ✶✶✶P < 0.001.
DISCUSSION
RCC is a cancer occurring in the urinary system. Despite advances in treatment methods, clinical treatment is limited because of the high heterogeneity of RCC cells, their insensitivity to radiotherapy and chemotherapy, and their susceptibility to drug resistance. Patients also have a poor prognosis and a high fatality rate due to metastatic RCC.[23] Thus, investigating the mechanisms underlying RCC and identifying novel therapeutic targets have clinical importance.
Extensive research has demonstrated that UCHL5 is vital for tumor development. UCHL5 is a carboxyl-terminal hydrolase that can deubiquitinate proteins and reduce protein degradation.[20] UCHL5 can regulate RCC through the glycolysis pathway mediated by the PI3K/AKT/mTOR pathway. First, our investigation explored the expression pattern of UCHL5 in RCC cells and revealed its upregulation, consistent with the report of Zhang et al. [14] We then overexpressed and knocked down UCHL5. Overexpression of UCHL5 increased glycolysis levels and enhanced malignant behavior, suggesting that UCHL5 promotes the progression of RCC. This finding confirms the critical role of UCHL5 in tumor progression. In hepatocellular carcinoma, UCHL5 provides a proliferative advantage to tumor cells by regulating glycolytic metabolism.[20] Inhibiting the expression of UCHL5 weakens the malignant progression of ovarian cancer cells.[24]
The PI3K/AKT/mTOR pathway is crucial in the pathogenesis of RCC. PI3K activates AKT through phosphorylation, and the activated AKT increases glucose uptake and enhances the Warburg effect by activating glycolysis-related proteins.[25] mTOR is a key metabolic target for the treatment of RCC, and several studies have demonstrated its function in regulating glycolytic activity.[26,27] Blocking PI3K/AKT/ mTOR can inhibit the growth of RCC cells.[11] To explore whether UCHL5 promotes RCC through this pathway, we detected the expression of proteins related to this signaling pathway after overexpression and knockdown of UCHL5. The results showed that UCHL5 is positively correlated with the activation of this signaling pathway. Subsequently, PI3K inhibitor LY294002 and activator 740Y-P were selected for recovery experiments. Adding LY294002 to the UCHL5 overexpression group reduced the glycolysis level and cell malignant behavior. In the UCHL5 knockdown group, the addition of 740Y-P increased the glycolysis level and cell malignant behavior. Overall, inhibiting this signaling pathway reversed UCHL5 upregulation, and activating it restored the influence of UCHL5 downregulation. For instance, inhibiting the mTOR pathway can suppress the proliferation and migration of tumor cells, halt the cell cycle and promote apoptosis.[28] In bladder cancer, UCHL5 promotes tumor progression by activating the AKT/mTOR pathway and regulating downstream target proteins.[21] Ubiquitination and deubiquitination are of great significance in tumors. Interfering with UCHL5 binding to nuclear factor kappa-B (NF-κb) promotes the ubiquitination and degradation of NF-κb in gastric cancer (GC) and inhibits the proliferation and metastasis of GC cells.[29] Notably, UCHL5, as a deubiquitinating enzyme, may affect the stability and activity of key proteins in the pathway by regulating their ubiquitination levels. This mechanism provides a novel insight for understanding the relationship between UCHL5 and PI3K/AKT/mTOR pathway.
The animal experiments verified that downregulating UCHL5 reduced the glycolysis level of RCC cells and inhibited tumor growth through PI3K/AKT/mTOR. In bladder cancer, the depletion of UCHL5 suppresses tumorigenesis using a mouse in vivo model.[21] These studies provide in vivo experimental evidence for the use of UCHL5 as a therapeutic target. Given that UCHL5 activates the PI3K/AKT/mTOR pathway in RCC, the combination of UCHL5 inhibitors and mTOR inhibitors may be an effective strategy. mTOR inhibitors, such as everolimus, have been used to treat advanced RCC.[30] Our research indicates that silencing UCHL5 can reduce the activation level of the mTOR pathway. The design of small-molecule inhibitors specifically targeting UCHL5 holds great promise.[31] By simultaneously targeting UCHL5 and mTOR, we may comprehensively block the oncogenic signaling network in RCC cells. This combined treatment could enhance the anti-tumor effect and overcome resistance mechanisms associated with single-agent mTOR inhibitor therapy.
UCHL5 promotes the development of RCC through the PI3K/AKT/mTOR-glycolytic axis, but the upstream regulatory mechanism has not been fully elucidated. The effect of UCHL5 on immune cells in the tumor microenvironment and its interaction with other metabolic pathways should be further explored using in vivo models. In terms of mechanism verification, this study mainly relied on a single PI3K inhibitor and experimental methods. Potential off-target effects have not been fully ruled out. Furthermore, this study was mainly based on experiments using cell lines and animal models and lacked direct verification with clinical sample data. Future research should focus on these directions to provide a comprehensive theoretical basis and strategic support for the precise treatment of RCC.
SUMMARY
UCHL5 can enhance the glycolytic pathway and facilitate RCC progression by stimulating the PI3K/AKT/mTOR pathway. Therefore, we propose that UCHL5 could serve as a novel and promising diagnostic marker and treatment target for RCC, warranting additional investigation.
ACKNOWLEDGMENT
Not applicable.
AVAILABILITY OF DATA AND MATERIALS
The data and materials that support the findings of this study are available from the corresponding author upon reasonable request.
ABBREVIATIONS
AKT: Protein kinase B
ANOVA: Analysis of variance
BSA: Bovine serum albumin
ccRCC: Clear cell renal cell carcinoma
DAB: 3,3’-Diaminobenzidine
ECL: Enhanced chemiluminescence
EdU: 5-Ethynyl-2'-deoxyuridine
FBS: Fetal bovine serum
GLUT1: Glucose transporter 1
HK2: Hexokinase 2
HRP: Horseradish peroxidase
IHC: Immunohistochemistry
LDHA: Lactate dehydrogenase A
mTOR: Mammalian target of rapamycin
NC: Negative control
OE: Overexpression
p-AKT: Phosphorylated AKT
PBST: Phosphate-buffered saline with Tween-20
PI3K: Phosphatidylinositol-3-kinase
PKM2: Pyruvate kinase M2
p-mTOR: Phosphorylated mTOR
p-PI3K: Phosphorylated PI3K
PVDF: Polyvinylidene fluoride
qRT-PCR: Quantitative real-time polymerase chain reaction
RCC: Renal cell carcinoma
SDS-PAGE: Sodium dodecyl sulfate-polyacrylamide gel
electrophoresis
sh: Short hairpin
STR: Short tandem repeat
UCHL5: Ubiquitin C-terminal hydrolase L5
WB: Western blot
AUTHOR CONTRIBUTIONS
RL, LS, and XLY: Designed the research study. RL, LS, and XLY: Performed the research; RL and XLY: Were responsible for experiments; XLY: Analyzed the data. All authors contributed to editorial changes in the manuscript. All authors read and approved the final manuscript. All authors have participated sufficiently in the work and agreed to be accountable for all aspects of the work. All the authors have read and approved the final manuscript. All authors are eligible for ICMJE authorship.
ETHICS APPROVAL AND CONSENT TO PARTICIPATE
This study was approved by the First Affiliated Hospital of Shandong First Medical University (NO.2024111302). Consent to participate is not required as this study does not involve human subjects for clinical research.
CONFLICTS OF INTEREST
The authors declare no conflicts of interest.
EDITORIAL/PEER REVIEW
To ensure the integrity and highest quality of CytoJournal publications, the review process of this manuscript was conducted under a double-blind model (authors are blinded from reviewers and vice versa) through an automatic online system.
FUNDING: Not applicable.
References
- Metabolic reprogramming in renal cancer: Events of a metabolic disease. Biochim Biophys Acta Rev Cancer. 2021;1876:188559.
- [CrossRef] [PubMed] [Google Scholar]
- The Cancer Genome Atlas of renal cell carcinoma: Findings and clinical implications. Nat Rev Urol. 2019;6:539-52.
- [CrossRef] [Google Scholar]
- The metabolic basis of kidney cancer. Cancer Discov. 2019;9:1006-21.
- [CrossRef] [PubMed] [Google Scholar]
- Revisited metabolic control and reprogramming cancers by means of the warburg effect in tumor cells. Int J Mol Sci. 2022;23:10037.
- [CrossRef] [PubMed] [Google Scholar]
- The Warburg effect: Essential part of metabolic reprogramming and central contributor to cancer progression. Int J Radiat Biol. 2019;95:912-9.
- [CrossRef] [PubMed] [Google Scholar]
- Integrated multi-omics characterization reveals a distinctive metabolic signature and the role of NDUFA4L2 in promoting angiogenesis, chemoresistance, and mitochondrial dysfunction in clear cell renal cell carcinoma. Aging (Albany NY). 2018;10:3957-85.
- [CrossRef] [Google Scholar]
- Endoplasmic reticulum stress in renal cell carcinoma. Int J Mol Sci. 2023;24:4914.
- [CrossRef] [PubMed] [Google Scholar]
- Aerobic glycolysis: A novel target in kidney cancer. Expert Rev Anticancer Ther. 2013;13:711-9.
- [CrossRef] [PubMed] [Google Scholar]
- PI3K/Akt/mTOR pathway and its role in cancer therapeutics: Are we making headway? Front Oncol. 2022;12:819128.
- [CrossRef] [PubMed] [Google Scholar]
- The PI3K/AKT pathway and renal cell carcinoma. J Genet Genomics. 2015;42:343-53.
- [CrossRef] [PubMed] [Google Scholar]
- PI3K-Akt-mTOR inhibition by GNE-477 inhibits renal cell carcinoma cell growth in vitro and in vivo. Aging (Albany NY). 2020;12:9489-99.
- [CrossRef] [PubMed] [Google Scholar]
- PTPRH promotes the progression of non-small cell lung cancer via glycolysis mediated by the PI3K/AKT/mTOR signaling pathway. J Transl Med. 2023;21:819.
- [CrossRef] [Google Scholar]
- DEPDC1 as a metabolic target regulates glycolysis in renal cell carcinoma through AKT/mTOR/HIF1α pathway. Cell Death Dis. 2024;15:533.
- [CrossRef] [PubMed] [Google Scholar]
- UCHL5 is a putative prognostic marker in renal cell carcinoma: A study of UCHL family. Mol Biomed. 2024;5:28.
- [CrossRef] [Google Scholar]
- Roles and mechanisms of BAP1 deubiquitinase in tumor suppression. Cell Death Differ. 2021;28:606-25.
- [CrossRef] [PubMed] [Google Scholar]
- The deubiquitinating enzyme UCHL3 promotes anaplastic thyroid cancer progression and metastasis through Hippo signaling pathway. Cell Death Differ. 2023;30:1247-59.
- [CrossRef] [PubMed] [Google Scholar]
- Deubiquitinase activity profiling identifies UCHL1 as a candidate oncoprotein that promotes TGFβ-induced breast cancer metastasis. Clin Cancer Res. 2020;26:1460-73.
- [CrossRef] [PubMed] [Google Scholar]
- Comprehensive pan-cancer analysis indicates UCHL5 as a novel cancer biomarker and promotes cervical cancer progression through the Wnt signaling pathway. Biol Direct. 2024;19:139.
- [CrossRef] [PubMed] [Google Scholar]
- Deubiquitinase UCHL5 is elevated and associated with a poor clinical outcome in lung adenocarcinoma (LUAD) J Cancer. 2020;11:6675-85.
- [CrossRef] [PubMed] [Google Scholar]
- UCHL5 promotes hepatocellular carcinoma progression by promoting glycolysis through activating Wnt/β-catenin pathway. BMC Cancer. 2024;24:618.
- [CrossRef] [Google Scholar]
- UCHL5 promotes proliferation and migration of bladder cancer cells by activating c-Myc via AKT/mTOR signaling. Cancers (Basel). 2022;14:5538.
- [CrossRef] [PubMed] [Google Scholar]
- Long noncoding RNA PENG upregulates PDZK1 expression by sponging miR-15b to suppress clear cell renal cell carcinoma cell proliferation. Oncogene. 2020;39:4404-20.
- [CrossRef] [PubMed] [Google Scholar]
- Tumor necrosis factor receptor-associated factor 5 enhances perianal fistulizing Crohn's disease through epithelial-mesenchymal transition. CytoJournal. 2024;21:82.
- [CrossRef] [PubMed] [Google Scholar]
- Interference with ANXA8 inhibits the malignant progression of ovarian cancer by suppressing the activation of the Wnt/β-catenin signaling pathway via UCHL5. Aging (Albany NY). 2024;16:11275-88.
- [CrossRef] [PubMed] [Google Scholar]
- Cancer signaling drives cancer metabolism: AKT and the warburg effect. Cancer Res. 2021;81:4896-8.
- [CrossRef] [PubMed] [Google Scholar]
- Targeting glucose metabolism to suppress cancer progression: Prospective of anti-glycolytic cancer therapy. Pharmacol Res. 2019;150:104511.
- [CrossRef] [PubMed] [Google Scholar]
- Glycolysis-related biomarker TCIRG1 participates in regulation of renal cell carcinoma progression and tumor immune microenvironment by affecting aerobic glycolysis and AKT/ mTOR signaling pathway. Cancer Cell Int. 2023;23:186.
- [CrossRef] [Google Scholar]
- Knockdown of ribosomal protein L22-like 1 arrests the cell cycle and promotes apoptosis in colorectal cancer. CytoJournal. 2024;21:45.
- [CrossRef] [PubMed] [Google Scholar]
- LncRNA DRAIC inhibits proliferation and metastasis of gastric cancer cells through interfering with NFRKB deubiquitination mediated by UCHL5. Cell Mol Biol Lett. 2020;25:29.
- [CrossRef] [PubMed] [Google Scholar]
- Clinical development of mTor inhibitors for renal cancer. Expert Opin Investig Drugs. 2017;26:1229-37.
- [CrossRef] [Google Scholar]
- Potential roles of UCH family deubiquitinases in tumorigenesis and chemical inhibitors developed against them. Am J Cancer Res. 2024;14:2666-94.
- [CrossRef] [PubMed] [Google Scholar]
